好婚聊聊 新娘可匿名討論區

推薦

2026拍拍印心得分享★★★★☆

13 次熱心留言
2026-03-26
(編輯記錄)

先說結論:拍拍印的重點及優勢在於互動性、參與性、氛圍感、多功能、易操作。即使有美術上的小小不足,仍瑕不掩瑜、值得推薦。


方便性高 ★★★★★

1. 一個後臺多種功能(喜帖、賓客統計、推播訊息、婚紗輪播、遊戲、導航、印相片、查桌次)

2. 可以請賓客加入後,填寫內建表單回覆出席狀況,還可以匯出統計結果。不用新人一位一位發出訊息,每位還要逐項確認內容(幾人?孩童數量?嬰兒椅?佔餐?電話?地址?紙本喜帖?)。

3. 各項功能可直覺操作。

4. 婚紗藝廊可直接連結Google相簿上傳。(一開始不知道的時候,是傻傻的把Google相簿的婚紗照「下載到手機再上傳」到婚紗藝廊>"<)


成品豐碩:實體婚紗照 ★★★★★

1. 若是新人自留,照片大小用來佈置居家剛好。

2. 可當作謝卡給賓客(謝卡還只有那幾張照片重複印一疊一疊的,拍拍印可以每張都不一樣的照片!)

3. 可當作小卡片給賓客留言。


成品豐碩: 實體婚禮照片 ★★★★★

雖然工作人員說避免與婚攝搶拍,不一定會進行拍攝。但我們收到的成品是有捕捉到婚禮中的關鍵瞬間!(包含二進跳舞這種動態畫面)而且工作人員拍攝的畫面就是只有新人,不會有其他花花的賓客,畫面很乾淨、聚焦!

↓ ↓ ↓ 這真的是二進跳舞中的瞬間,不是擺拍! ↓ ↓ ↓


成品豐碩 ★★★★★

除了實體婚紗照、實體婚禮紀錄外,還有似顏繪電子檔跟蒙太奇(婚紗照拼貼),亦可換成其它成品。(包含在方案裡,非加購)


暖心服務 ★★★★★

1. 賓客上傳的照片有新人時,工作人員會協助多印一份給新人。不然整場從頭忙到尾,新人根本沒時間拿出手機印製相片給自己啊!

2. 忙碌的新人,跟賓客幾乎沒有好好互動的時間。工作人員會請賓客來拍照、留言。透過留言和照片中的笑容,我感受到他們對我的愛,以及這場婚禮讓他們有多開心,覺得心裡暖暖的,有比較撫慰心中的遺憾。


即時性高 ★★★★★

相較於婚攝需要花長時間等候,拍拍印在婚禮現場就能拿到熱騰騰的照片。而且照片不是只有新人獨享,而是賓客也可以共享並帶回紀念的禮物。


美術專業度 ★★★★

我還是想老實說,這部分有被我小小扣分。

一是似顏繪,規定上是只能微調一次,不能大改(例如身形或無中生有)。原照片是酷帥的大圓墨鏡,繪師畫成像書生扁圓墨鏡。我們只是想把臉部改成跟照片一樣有酷帥感的大墨鏡,結果改了一次、兩次、三次...繪師怎麼改都不符合我們想要的酷帥感覺...然後客服就搬出了只能微調一次的規定。但對我來說,我們都沒有大改,如果酷帥感可以改一次到位,我們也不用一直來來回回重複改同一個東西。搬出規定後,客服有再協調,終於達到想要的感覺,算是有把扣掉的分數加回去了。

二是邊框,優點有很多邊框可以挑選。但請設計師把太搶戲的橘黃色系花朵改成比較低調素雅的淡色花朵時,設計師竟然回沒有素材!?我認為,身為婚禮相關廠商的設計師,竟然沒有豐富的花朵素材,有失專業度。再說,對素材調整色調、飽和度、亮度這些做不到嗎?最後只好自己製作。(OS:那我來當設計師好了。)

綜合以上兩段,我想說的是,如果你對美術很有要求的話,拍拍印的美術人員有可能達不到要求(只好1.親自動手2.另找繪師3.用AI改),或是需要來回多次才能達成(但也要看對方有沒有通融你)。


**貼心提醒**

可以提醒一些比較要好的親友,在入席期間或婚禮前半就去印相片,不然越晚人越多,或者會使用的人越來越多了。照片會容易塞車,需要等待,爆量甚至會停止上傳、列印。有聽賓客說當天印到幾號就沒再印下去了,但沒有工作人員來詢問新人要不要加機台耶!


題外話

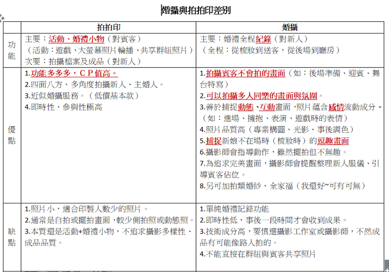
當初我們先下訂了拍拍印,想把工作人員跟賓客當作免費婚攝就好。後來我很認真做了功課,比較拍拍印跟婚攝的差別。結論:本質還是有差,專業領域不同,所以我們沒有因為拍拍印就捨棄了婚攝。差別請見下方:

推薦商家

543
次瀏覽
看完新人故事,給點回應吧
最多新娘瀏覽的商家
看完新人故事,給點回應吧